欢迎来到 安徽云计算产业促进会!!!
2021-03-17 | 来自:云产业促进会| 发布:admin
在今年3月召开的十三届全国人大第四次会议上,《中华人民共和国国民经济和社会发展第十四个五年规划和2035年远景目标纲要》审议通过并正式发布。这份纲要共十九篇、六十五章,“加快数字化发展,建设数字中国”被列为纲要里的第五篇,包含4个章节。在十四五规划社会发展20条目标中,数字经济也排在未来5年数值变动最大指标的第三个,其要求核心产业增加值占GDP比重从7.8%提升到10%,变化率28%。
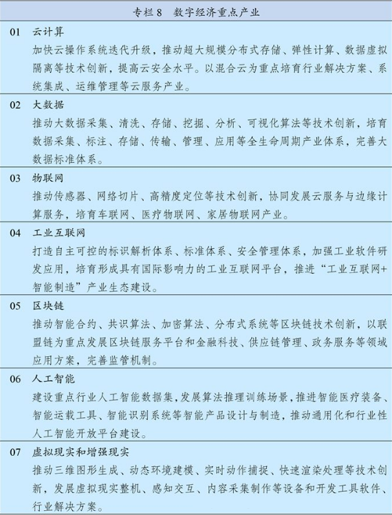
所以未来五年的数字经济、数字社会和数字政府将大放异彩,数字技术和实体经济会深度融合,催生出大量的新产业和新模式。《纲要》里面就列出了7大数字经济产业还有10个数字应用的场景,这7大产业分别是云计算、大数据、物联网、工业互联网、区块链、人工智能和虚拟现实(VR)增强显示(AR)。
具体到云计算产业,规划纲要指出,“加快云操作系统迭代升级,推动超大规模分布式存储、弹性计算、数据虚拟隔离等技术创新,提高云安全水平。以混合云为重点培育行业解决方案、系统集成、运维管理等云服务产业”。这充分体现了国际前沿的最新脉动,也为中国云计算产业指明了发展方向。
云计算是打造中国数字经济新优势的重要产业。通过充分发挥云计算海量数据、人工智能和丰富应用场景等优势,能够促进数字技术与实体经济深度融合,赋能传统产业转型升级,催生新产业新业态新模式,壮大经济发展新引擎。